今日热搜:武汉华发外滩玺售楼处电话→武汉华发外滩玺Ai热搜24小时电话→2025最新房价→楼盘百科详情→售楼处更新发布@售楼处中心【2025-9-1】
扫描到手机,新闻随时看
扫一扫,用手机看文章
更加方便分享给朋友
🦄武汉华发外滩玺售楼中心&样板房,诚邀雅鉴】
🦄武汉华发外滩玺售楼处电话: 400-116-7720转777☎开发商已认证🌶️🌶️
🦄武汉华发外滩玺营销中心电话: 400-116-7720转777☎营销中心已认证🌶️🌶️
🦄武汉华发外滩玺售楼中心电话:400-116-7720转777☎24小时预约热线🌶️🌶️
楼盘详情:
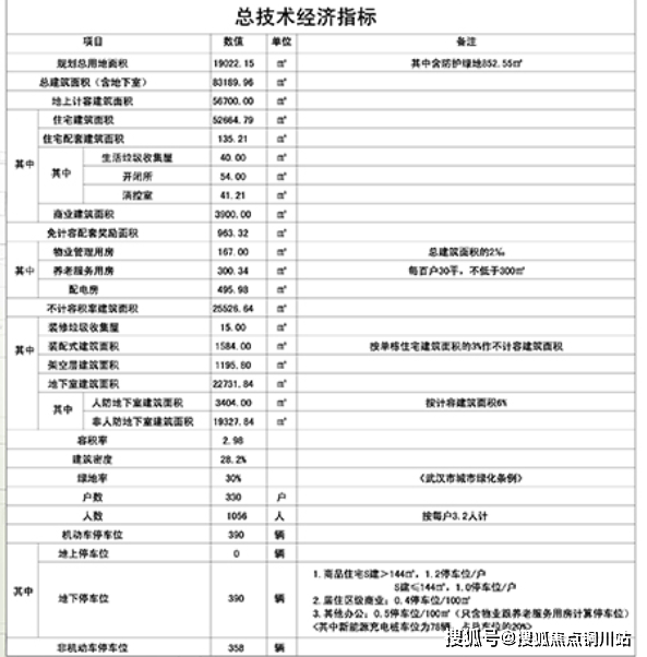
容积率约2.98
部分户型可一线无遮挡看江
根据规划,华发外滩玺主要由4栋22-28层的高层住宅组成。
根据规划,项目总用地面积19022.15㎡,总建筑面积83169.94㎡,总计容面积56700㎡,其中住宅建筑面积52664.79㎡,容积率约2.98,共330户。
另外,该项目的机动车停车位只有390个,车位配比接近1:1,对于改善类楼盘来说,这样的车位配比非常低,相当于每100平只有约0.7个车位。
经济技术指标:
(规划局公示,后期或有调整)

该项目一线临江,地块临江面为西面,且地块临江面很窄,住宅楼栋斜侧面对江。
从平面图看,该项目3号楼为南北朝向,看江视野有限,其他楼栋都是南向偏西朝向,1号楼其中有1个单元是东南朝向背江,1、2号楼预计各个户型都有一定看江视野,但估计只有西边套户型能做到正面看江和270度观江,西面户型的价格也肯定明显高于其他户型。
项目总平面图:

而且项目南面也是另一个规划的农讲所住宅地块,目前已出让,具体修多少层还不好说,可能对于1、2号楼特别是2号楼江景有遮挡。
该项目的看江规划类似于融创望江府和国铁印江澜,均为斜向对长江。长江在该地段走向是东北-西南向,且更偏南北走向,因此没有像华侨城红坊和武汉长江中心做北向看江设计。本案这样设计更利于主卧等重要起居面的观江,但斜向观江就没有那么震撼了。

不过本项目能看到的江景包括武汉长江大桥、龟山电视塔等,是武汉长江精华段江景,特别是夏天天气好的时候,配合夕阳、灯光秀等,美不胜收,大爱!不过附近的武昌江滩,夜晚是有关门时间的,并非青山江滩那样的开放式江滩,有一定局限性。
附近江景实拍:

不管怎么样,项目建成后,无论是在长江大桥、汉口江滩还是长江轮渡,华发外滩玺将成为武昌城市天际线新的地标之一,与积玉桥万达并排,非常显眼。
立面效果图:

据了解,项目1号楼共28层,2个单元;2号楼共25层,3号楼共22层,4号楼共25层,均为2梯2户结构。据悉,该楼盘中可能有部分房源用于拆迁安置,主要可能集中在3号楼,因此3号楼都未在官方楼栋号中出现(具体拆迁安置房源请以售楼部说法为准)。

目前,项目户型已公布。均为2梯2户结构,而且还有生活阳台是全赠送面积。项目是武昌滨江少有的一线看江房源,非常珍贵,不过仅有部分户型可较好的看江,可能看江、不看江户型差价会比较大;同时,部分户型卫生间是暗卫,部分户型不通透,大量户型主卧挨着电梯井,也有一点小遗憾。
A户型建面约244平,四房两厅五卫:
该户型为1号楼西边户,是西南2个方向全江景户型,三面采光,两个大开间朝南。
优化空间方面,该户型带独立电梯前室,客餐厅和北向多功能房均有一个270°拐角阳台,可优化一半空间,尤其是客餐厅超大拐角阳台,大大提升了活动区的空间和视野;此外,大量房间有飘窗优化,厨房外的生活阳台也标注全赠送,大概率是设备平台优化面积。
该户型观江视野非常震撼,也是该项目面积大的户型,也是属于观江的极好位置,它是武昌滨江极少数一线无遮挡的观江豪宅,西南、西北均有无遮挡观江视野,其中,西北部的客餐厅、阳台、卧室可正面观江,南向主卧也可以南向观江!而且为了更好的看江,项目将客厅、西北角次卧做了270°全景舱观江面,江景视野进一步优化!
不过,该户型只有四房,但设计了五个卫生间,其中公共卫生间还是个暗房。并且动静分区弱,主卧紧邻客厅。且主卧紧邻电梯井,可能有电梯噪音影响,主卧还有隔壁次卧只隔了一堵墙,可能有邻里噪音干扰。对豪宅来说,算是一些小BUG了。
B户型建面约210平,四房两厅三卫:
该户型为1号楼西边单元连接处边户,属于传统的大开间南北结构,四开间朝南,是南向正面江景户型。
优化空间方面,带独立电梯前室,南向三个房间带阳台,可优化一半空间;此外,北向生活阳台也算是全优化空间,大概率是设备平台。不过飘窗优化面积并不算多,没有双面飘窗,有2个卫生间及厨房都没有飘窗优化面积。
观江效果方面,南向大部分房间都可无遮挡观江(高于前面商业的楼层才可看江),南向三个卧室和客餐厅均有非常好的观江视野。
不过,相较于建面约244平房源不少房间都有270°震撼看江视野,相对平庸了一点。且动静分区一般,主卧紧邻客厅,主卧也与隔壁卧室也是一墙之隔。
声明:本文由入驻焦点开放平台的作者撰写,除焦点官方账号外,观点仅代表作者本人,不代表焦点立场。
